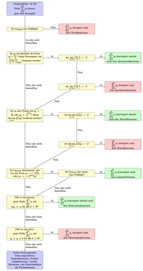
Entscheidungsbaum zur Konvergenz und Divergenz von Reihen

Seitenende
Seite zurück
©  biancahoegel.de
Datum der letzten Änderung: Jena, den: 28.02. 2017