Exponentialverteilung
Die Exponentialverteilung (auch negative Exponentialverteilung) ist eine stetige Wahrscheinlichkeitsverteilung über der Menge der nicht-negativen reellen Zahlen, die durch eine Exponentialfunktion gegeben ist. Sie wird als Modell vorrangig bei der Beantwortung der Frage nach der Dauer von zufälligen Zeitintervallen benutzt, wie z.B.
- Zeit zwischen zwei Anrufen
- Lebensdauer von Atomen beim radioaktiven Zerfall
- Lebensdauer von Bauteilen, Maschinen und Geräten, wenn Alterungserscheinungen nicht betrachtet werden müssen.
- als grobes Modell für kleine und mittlere Schäden in Hausrat, Kraftfahrzeug-Haftpflicht, Kasko in der Versicherungsmathematik
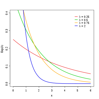
steht für die Zahl der erwarteten Ereignisse pro Einheitsintervall. Wie aus dem
Diagramm ersichtlich, sind kürzere Intervalle zwischen Ereignissen
(Intervalllänge
)
wahrscheinlicher. Seltener treten aber auch sehr lange Intervalle auf. Die Wahrscheinlichkeitsdichte
kann durchaus Werte > 1 annehmen (z.B. für
),
da die Fläche unter der Kurve auf 1 normiert ist. Konkrete
Wahrscheinlichkeitsangaben über das Eintreten des nächsten Ereignisses gewinnt
man hier am ehesten aus der Verteilungsfunktion.
Oft ist die tatsächliche Verteilung keine Exponentialverteilung, jedoch ist die Exponentialverteilung einfach zu handhaben und wird zur Vereinfachung unterstellt. Sie ist anwendbar, wenn ein Poisson-Prozess vorliegt, also die poissonschen Annahmen erfüllt sind.
Die Exponentialverteilung ist ein Teil der viel größeren und allgemeineren Exponentialfamilie, einer Klasse von Wahrscheinlichkeitsmaßen, die sich durch eine leichte Handhabbarkeit auszeichnen.
Definition
Eine stetige Zufallsvariable
genügt der Exponentialverteilung
mit dem positiven reellen Parameter
,
wenn sie die Dichtefunktion
besitzt.
Der Parameter
besitzt den Charakter einer Ereignisrate und
den eines Ereignisabstandes (mittlere Reichweite oder mittlere Lebensdauer).
Eine (vor allem im angelsächsischen Raum übliche) alternative Parametrisierung führt zur Wahrscheinlichkeitsdichte
.
Die Beziehung zur obigen Parametrisierung ist dabei einfach .
Um Missverständnissen vorzubeugen, wird empfohlen, den Erwartungswert explizit
anzugeben, also von einer Exponentialverteilung mit Erwartungswert
zu sprechen.
Eigenschaften
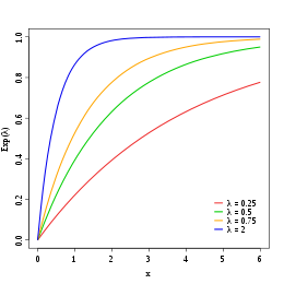
Verteilungsfunktion
Die (kumulative) Verteilungsfunktion der Exponentialverteilung ist
Sie erlaubt die Berechnung der Wahrscheinlichkeit des Auftretens des nächsten Ereignisses im Intervall von 0 bis x.
Die Wahrscheinlichkeit für eine Intervalllänge größer als x bis zum nächsten
Ereignis beträgt .
Erwartungswert
Die Exponentialverteilung besitzt den Erwartungswert
,
denn
.
Der Erwartungswert entspricht der mittleren Betriebsdauer von Bauteilen, Maschinen und Geräten, wenn Alterungserscheinungen nicht betrachtet werden müssen. Er wird in diesem Zusammenhang als Mean Time Between Failures (MTBF) bezeichnet.
Median
Die Exponentialverteilung besitzt ihren Median bei
.
Modus
Den maximalen Wert nimmt die Dichtefunktion der Exponentialverteilung bei
an, d.h. der Modus
ist
.
Varianz
Die Varianz ergibt sich analog mittels
.
Standardabweichung
Für die Standardabweichung ergibt sich
.
Variationskoeffizient
Aus Erwartungswert und Varianz erhält man unmittelbar den Variationskoeffizienten. Es gilt
.
Also gilt
.
Geometrischer Mittelwert
Das Geometrische Mittel der Exponentialverteilung ist
,
wobei
die Euler-Mascheroni-Konstante
bezeichnet.
Weitere Streumaße
Die mittlere absolute Abweichung
ist kleiner als die Standardabweichung, die mittlere absolute Abweichung bezüglich des Medians
ist noch etwas kleiner.
Schiefe
Die Schiefe
besitzt unabhängig vom Parameter
immer den Wert 2. Die Verteilung ist ein typischer Vertreter einer rechtsschiefen
Verteilung, für die auch
gilt.
Wölbung
Die Wölbung
besitzt unabhängig vom Parameter
immer den Wert 9.
Quantile
Die Quantilfunktion der Exponentialverteilung lässt sich angeben und ist
.
Damit ist der Interquartilabstand
.
Höhere Momente
Die k-ten Momente sind
.
Dies lässt sich zum Beispiel mit der k-ten Ableitung der momenterzeugenden Funktion zeigen.
Kumulanten
Die kumulantenerzeugende Funktion ist
.
Damit ist die k-te Kumulante
.
Charakteristische Funktion
Die charakteristische Funktion hat die Form
.
Momenterzeugende Funktion
Die momenterzeugende Funktion der Exponentialverteilung ist
.
Entropie
Die Entropie der Exponentialverteilung beträgt
.
Überlebenswahrscheinlichkeit
Da die Exponentialverteilung auch als Lebensdauerverteilung und im technischen Bereichen als Ausdruck für die Zuverlässigkeit eines Gerätes verwendet wird, ist es möglich, damit zusammenhängende Größen wie Überlebensfunktion und die Ausfallrate mit Hilfe der Verteilungsfunktion anzugeben. So nennt man das Komplement der Verteilungsfunktion die Überlebensfunktion:
Damit ergibt sich unmittelbar die auf einen Zeitpunkt
bezogene bedingte Überlebenswahrscheinlichkeit
Die Exponentialverteilung ist eine gedächtnislose Lebensdauerverteilung, d.h. die Überlebenswahrscheinlichkeit in Bezug auf einen bestimmten Zeitpunkt ist unabhängig vom bisher erreichten Alter. Im Gegensatz zur Weibull-Verteilung kann die Exponentialverteilung nur für sogenannte ermüdungsfreie Systeme verwendet werden
Die Ausfallrate
ergibt sich zu
Sie ist für die Exponentialverteilung zeitlich und räumlich konstant und wird in der Literatur üblicherweise mit der Konstanten λ bezeichnet.
Gedächtnislosigkeit
Die Exponentialverteilung ist im folgenden Sinne gedächtnislos:
Ist bekannt, dass eine exponentialverteilte Zufallsvariable
den Wert
überschreitet, so ist die bedingte
Wahrscheinlichkeit, dass sie
um mindestens
überschreitet genau so groß wie die, dass eine exponentialverteilte
Zufallsvariable (mit gleichem Parameter
)
den Wert
überschreitet, formal
.
Die Gedächtnislosigkeit ist sogar eine definierende Eigenschaft der Exponentialverteilung; diese ist die einzig mögliche stetige Verteilung mit dieser Eigenschaft. Dies folgt direkt mit der Definition der bedingten Wahrscheinlichkeit und der daraus entstehenden Funktionalgleichung. Das diskrete Pendant hierzu ist die geometrische Verteilung als einzig mögliche diskrete gedächtnislose Verteilung.
Weitere Eigenschaften
Sind
stochastisch unabhängig, so ist
Beziehung zu anderen Verteilungen
Beziehung zur stetigen Gleichverteilung
Wenn
eine auf dem Intervall [0, 1] gleichverteilte
stetige Zufallsvariable ist, dann genügt
der Exponentialverteilung mit dem Parameter
.
Beziehung zur Normalverteilung
Sind die Zufallsvariablen
und
standard-normalverteilt
und unabhängig,
so ist
exponentialverteilt mit Parameter
.
Beziehung zur geometrischen Verteilung
In Analogie zur diskreten geometrischen Verteilung bestimmt die stetige Exponentialverteilung die Wartezeit bis zum ersten Eintreffen eines Ereignisses, das gemäß einem Poisson-Prozess auftritt; die geometrische Verteilung kann also als diskretes Äquivalent zur Exponentialverteilung betrachtet werden.
Beziehung zur Gammaverteilung
- Die Verallgemeinerung der Exponentialverteilung, d.h. die Wartezeit
bis zum Eintreffen des
-ten Ereignisses eines Poisson-Prozesses wird mit der Gammaverteilung beschrieben. Die Exponentialverteilung mit Parameter
ist also identisch mit der Gammaverteilung mit Parametern
und
. Die Exponentialverteilung besitzt demnach auch alle Eigenschaften der Gammaverteilung. Insbesondere ist die Summe von
unabhängigen,
-verteilten Zufallsvariablen Gamma- oder Erlangverteilt mit Parametern
und
.
- Die Faltung von 2 Exponential-Verteilungen mit demselben
ergibt eine Gammaverteilung mit
,
.
Beziehung zur Gamma-Gamma-Verteilung
Ist der Parameter
der Exponential-Verteilung
eine Zufallsvariable, die wie eine Gammaverteilung
verteilt ist, dann ist die hervorgehende Zufallsvariable wie eine Gamma-Gamma-Verteilung
verteilt.
Beziehung zur Pareto-Verteilung
Wenn
Pareto-verteilt
mit Parametern
und
ist, dann ist
exponentialverteilt
mit dem Parameter
.
Beziehung zur Poisson-Verteilung
Die Abstände zwischen dem Eintreten zufälliger Ereignisse können häufig mit
der Exponentialverteilung beschrieben werden. Insbesondere gilt, dass der
Abstand zwischen zwei aufeinanderfolgenden Ereignissen eines Poisson-Prozesses
mit Rate
exponentialverteilt mit dem Parameter
ist. In diesem Fall ist die Anzahl der Ereignisse in einem Intervall der Länge
poisson-verteilt mit Parameter
.
Herleitung: Sei w eine Orts- oder Zeitvariable und
die kleine konstante Eintretenshäufigkeit von Ereignissen im Einheitsintervall
von w. Dann findet man mit den poissonschen
Annahmen die Wahrscheinlichkeit für das nächste Eintreten eines Ereignisses
im kleinen Intervall
als Produkt der Wahrscheinlichkeit, kein Ereignis bis w und eins im Intervall
zu haben:
Daraus ergibt sich nach Division durch
die Wahrscheinlichkeitsdichte
der Exponentialverteilung mit
als Ereignisrate und
als mittlerem Ereignisabstand.
Beziehung zur Erlang-Verteilung
- Für einen Poisson-Prozess wird die zufällige Anzahl der Ereignisse bis zu
einem definierten Zeitpunkt mittels Poisson-Verteilung
bestimmt, die zufällige Zeit bis zum
-ten Ereignis ist Erlang-verteilt. Im Fall
geht diese Erlang Verteilung in eine Exponentialverteilung über
, mit der die Zeit bis zum ersten zufälligen Ereignis sowie die Zeit zwischen zwei aufeinanderfolgenden Ereignissen bestimmt werden kann.
- Die Summe von
unabhängigen
exponentialverteilten Zufallsgrößen hat die Erlang-Verteilung
-ter Ordnung
.
Beziehung zur Weibull-Verteilung
- Mit
geht die Weibull-Verteilung in die Exponentialverteilung über. Mit anderen Worten: Die Exponentialverteilung behandelt Probleme mit konstanter Ausfallrate
. Untersucht man jedoch Fragestellungen mit steigender
oder fallender
Ausfallrate, dann geht man von der Exponentialverteilung zur Weibull-Verteilung über.
- Wenn
exponential-verteilt ist, dann ist
Weibull-verteilt.
Beziehung zur χ²-Verteilung
Die χ²-Verteilung
geht für
in die Exponentialverteilung mit dem Parameter
über.
Beziehung zur Rayleigh-Verteilung
Wenn
exponentialverteilt ist mit Rate
,
dann ist
Rayleigh-verteilt
mit Skalenparameter
.
Beziehung zur Laplace-Verteilung
Sind
zwei unabhängige Zufallsvariablen, die beide Exponentialverteilt zum Parameter
sind, dann ist sowohl
als auch
Laplace-verteilt.
Anwendungsbeispiel
Die Exponentialverteilung ist eine typische Lebensdauerverteilung. So ist
beispielsweise die Lebensdauer von elektronischen Bauelementen häufig annähernd
exponentialverteilt. Hierbei spielt besonders die Gedächtnislosigkeit eine
bedeutende Rolle: die Wahrscheinlichkeit, dass ein x Tage altes Bauelement noch
mindestens t Tage hält, ist demnach genauso groß wie die, dass ein neues
Bauelement überhaupt t Tage hält. Charakteristisch bei der Exponentialverteilung
ist die konstante Ausfallrate .
Dies ist zum Beispiel bei Glühlampen nur annähernd richtig, da diese nur beim Einschalten stark beansprucht werden. Auf Lebewesen darf ebenfalls keine Exponentialverteilung angewendet werden, sonst wäre zum Beispiel die Wahrscheinlichkeit, dass ein Achtzigjähriger noch weitere fünfzig Jahre lebt, genauso hoch wie die, dass ein Neugeborener das fünfzigste Lebensjahr erreicht.
Beispiel: In einer Elektronikfirma werden Funkwecker produziert. Im Rahmen der Qualitätssicherung wird anhand von Reklamationen die Funktionsdauer der Wecker untersucht. Es stellt sich heraus, dass durchschnittlich pro Tag 5 ‰ der Wecker unabhängig von ihrem Alter ausfallen.
Die Zufallsgröße
„Zeitdauer der Funktionsfähigkeit eines Funkweckers in Tagen“ ist also
exponentialverteilt mit der Ausfallrate
.
Entsprechend beträgt die durchschnittliche Zeitdauer, bis ein Wecker ausfällt,
Tage.
Die Wahrscheinlichkeit, dass ein Wecker höchstens (noch) 20 Tage hält, ist
d.h. nach 20 Tagen sind durchschnittlich ca. 10 % der Wecker ausgefallen.
Entsprechend ist der Anteil der Wecker, die mindestens 180 Tage aushalten,
also halten durchschnittlich ca. 40 % der Wecker länger als 180 Tage.
Obwohl bei einer exponentialverteilten Lebensdauerverteilung am Anfang
absolut betrachtet mehr Geräte ausfallen, ist die Ausfallrate konstant: in jedem
Zeitintervall fallen relativ betrachtet immer gleich viele Geräte aus. Dieser
Umstand darf nicht mit den Frühausfällen der Badewannenkurve
verwechselt werden. Hier ist zu Beginn die Ausfallrate
höher und nicht konstant über die Lebensdauer. Zur Beschreibung der
Badewannenkurve ist eine andere Lebensdauerverteilung
(Weibull-Verteilung)
notwendig.
Zufallszahlen
Zur Erzeugung exponentialverteilter Zufallszahlen bietet sich die Inversionsmethode an.
Die nach dem Simulationslemma
zu bildende Inverse der Verteilungsfunktion
lautet hierbei
.
Zu einer Folge von Standardzufallszahlen
lässt sich daher eine Folge
exponentialverteilter Zufallszahlen
berechnen. Einfacher kann stattdessen auch
gerechnet werden.


© biancahoegel.de
Datum der letzten Änderung: Jena, den: 29.03. 2023